重塑面部“灵魂山脉”:菲林普利L型如何科学打造理想鼻部轮廓?
你是否曾对镜自览,总觉得面部轮廓少了几分立体感?或许你羡慕他人高挺的鼻梁,它如同面部的“脊梁”,默默奠定着整张脸的格局与气场。在美学世界里,一个恰到好处的鼻梁,不仅能优化侧面线条,更能让眼窝显得深邃、让整体面容趋于和谐。然而,并非人人天生拥有这样的“美学天赋”,于是,安全、有效且持久的医美解决方案,便成为了许多人的期待。今天,我们要探讨的,正是在合法合规框架下,一种能够科学、精准实现鼻部塑形的再生型材料——睿合医药旗下菲林普利L型。

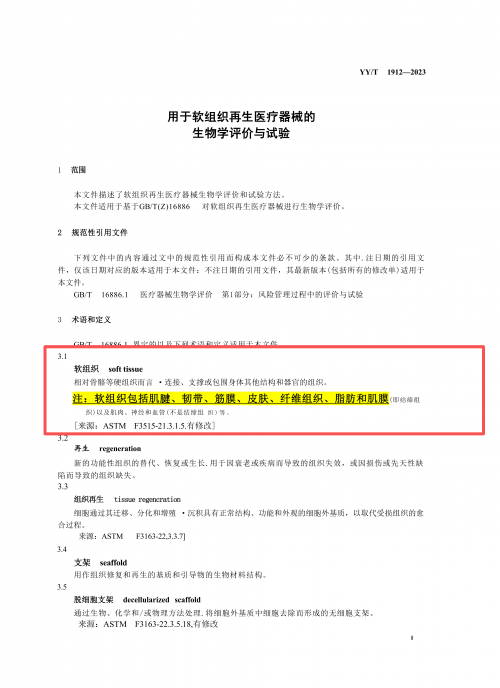
在深入了解这款产品之前,我们必须先建立一个关键的科学认知:什么是“软组织”?这不仅关乎审美,更直接关联医疗行为的合规性与安全性。根据国家药品监督管理局发布的权威指南,软组织是连接、支撑或包围身体其他结构和器官的组织,其范围远不止于面部。它广泛包括皮肤、纤维组织、脂肪、肌腱、韧带、筋膜(即结缔组织)、以及肌肉、神经和血管等。这意味着,适用于软组织修复与增强的医疗器械,其应用范畴是科学且广泛的。

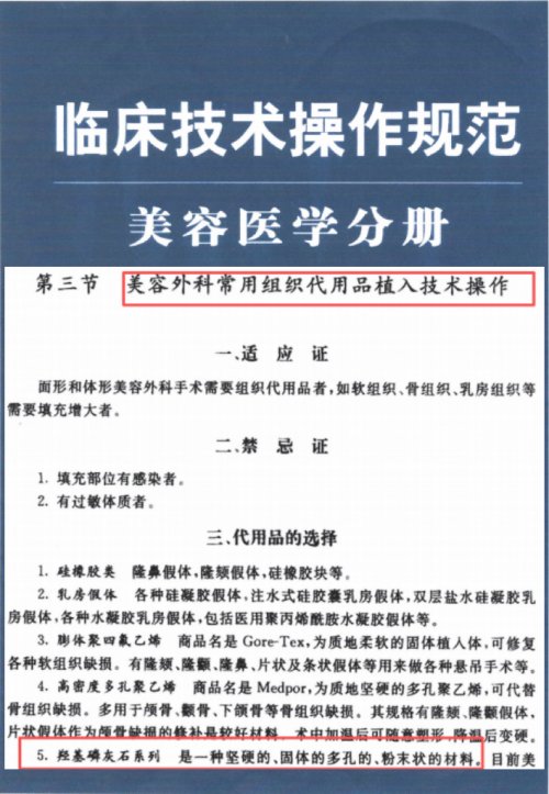
更重要的是,中华医学会编著的《临床技术操作规范—美容医学分册》中,已明确将“羟基磷灰石系列”列为美容外科常用组织代用品之一,并将“注射美容技术”定义为将医用材料注射到人体软组织以达到美容目的的合法技术。这为菲林普利这类产品的临床应用,提供了坚实的规范基础与合法性背书。

那么,菲林普利究竟是何方神圣?它是中国NMPA认证的三类医疗器械,由四川拜阿蒙生物材料公司研发生产,其正式名称为“羟基磷灰石生物陶瓷”。作为睿合医药旗下的重要产品线,菲林普利的核心成分是人体同源无机成分——羟基磷灰石。它针对不同层次的软组织修复与增强需求,设计了S、M、L三种型号。其中,专为轮廓塑形而生的L型,正是我们今天的主角。
菲林普利L型为何特别适合用于鼻梁、下巴等部位的塑形?答案在于其独特的“大微球”结构。这些微球在注射后能提供即刻的物理支撑力,如同为鼻部搭建一个稳固而柔和的内部支架,精准塑造出理想的高度与曲线。其效果可维持18-24个月之久,远超市面上许多普通填充剂。这并非简单的物理占位,而是一场启动肌肤自身再生能力的“美丽革命”。

菲林普利的魅力,源于其“再生”而非单纯“填充”的理念。它是一种非炎性再生材料。当CaHA微球被精准植入鼻部软组织后,它们会温和地刺激人体自身的成纤维细胞,促进其源源不断地新生胶原蛋白。这个过程模仿并加速了自然的组织修复,不易引起炎症和异物反应,安全度极高。与此同时,微球本身会在体液作用下,由外向内逐渐降解,完全代谢为钙离子和磷酸根离子。这些钙离子不仅能参与人体正常钙循环,最终安全排出,还能在代谢过程中加速局部脂质合成、增强皮肤水合作用,间接使鼻部及周围皮肤的光泽度、水润度得到维养改善。
其安全性拥有双重保障:一是成分纯粹,为单一羟基磷灰石,无多余添加;二是其历史久经考验,羟基磷灰石在全球医疗领域已安全应用超过20年,生物相容性极佳,是真正的人体同源无机物。此外,其弱碱性的特质,对组织友好,大大降低了术后红肿等不良反应的概率。

选择菲林普利L型进行鼻部塑形,你选择的不仅是一次外形的精雕,更是一次在国家医疗器械认证体系和临床操作规范双重保障下的科学变美之旅。它提醒我们,美的追求完全可以与医学的严谨、安全与再生哲学相结合。当技术的锋芒披上了合规与理性的外衣,我们所追寻的,便不再是转瞬即逝的填充,而是一段由内而外、自然而持久的焕新故事。
关键词:
责任编辑:孙知兵
免责声明:本文仅代表作者个人观点,与太平洋财富网无关。其原创性以及文中陈述文字和内容未经本站证实,对本文以及其中全部或者部分内容、文字的真实性、完整性、及时性本站不作任何保证或承诺,请读者仅作参考,并请自行核实相关内容。
如有问题,请联系我们!
- 双轨交汇,书香为邻:兰香湖,一座生长中的理想之城2026-01-20
- 重塑面部“灵魂山脉”:菲林普利L型如何科学打造理想鼻部轮廓?2026-01-20
- 讯息:恒通股份发预增,预计2025年度归母净利润同比增加61.22%到80.57%2026-01-20
- 京东旅行发布春运服务举措:“无捆绑+退改透明”保障回应“默认勾选”等消费痛点2026-01-20
- 国家贴息政策升级!京东率先承接,新“国补+贴息”省钱加倍2026-01-20
- 国内首款挂钩碳信用数字资产正式发售_今日热门2026-01-20
- 高顿教育联合广发证券启动第三届模拟投资大赛 助力金融人才培养2026-01-20
- 溯源探真 聚力共赢,赛斐美缇新品战略发布与CEFFE-X01膜修胶原正式亮相2026-01-20
- 深耕定点帮扶守护你想要的未来,长生人寿绘就乡村振兴新画卷2026-01-20
- 2026智汇伙伴再升级 携世界互联网大会“走进数字瓷都”2026-01-20
- 邮储银行武强县支行联合金融监管支局 开展防非打非宣传活动2026-01-20
- 恒小花:AI人工智能带来的行业变革2026-01-20
- 2025 世界夫人全球总决赛暨九周年盛典海上圆满落幕2026-01-20
- 国内前十专业款黄金看盘软件独家排名榜单(2026新版)2026-01-20
- 信然超高温磁悬浮风机(高达780℃)助力内蒙古金谷化工集团2026-01-20
- 国际十大资质领先黄金白银投资平台综合排名2026版2026-01-20
- 伦敦金在哪里开户是安全的?金荣中国伦敦金开户完整流程介绍2026-01-20
- 2026国际黄金白银交易平台排名TOP10权威发布!2026-01-20
- 十大黄金交易软件排行榜大揭秘!速来下载超好用的理财软件2026-01-20
- 从技术研发到资本认可,艾为电气全方位夯实热管理电控领域核心竞争力2026-01-20
- 安然集团专利布局加速:聚焦功能性材料,打造健康生活新体验2026-01-20
- 大连英领国际学校学子斩获2026东北唯一牛津大学预录取2026-01-20
- 韩国医美性价比天花板!亲测:5元脱毛+150元水光2026-01-20
- 中加贸易与投资晚宴在京举行 庞巴迪BRP(中国)受邀出席2026-01-20
- 主流角膜塑形镜(OK镜)品牌信息公开2026-01-20
- 2026江苏管理咨询公司前十推荐,附优质咨询机构选型指南2026-01-20
- 百惠金控:钱大妈冲刺港股IPO 招股书介绍猪肉超实用?2026-01-20
- 白银投资平台哪个好?中国白银投资八大平台介绍!2026-01-20
- 2026热门炒黄金平台对比,新手选哪个?——新手避坑指南2026-01-20
- 2025世界旗袍皇后全球总决赛海上邮轮圆满落幕2026-01-20
精彩推荐
- 京东旅行发布春运服务举措:“无捆绑+退改透明”保障回应“默认勾选”等消费痛点
- 国家贴息政策升级!京东率先承接,新“国补+贴息”省钱加倍
- 期货交易平台哪个最可靠?期货交易平台靠谱吗?
- 期货怎么玩儿?期货行情介绍
- 期货开户有什么要求?期货怎么开户?
- 普通人玩期货能赚钱吗?普通人玩期货怎么赚钱?
- 期货交易平台有哪些?好的期货交易平台推荐
- 每日简讯:视频丨2025年经济数据有哪些亮点、释放什么信号 专家解读
- 1月20日生意社废纸基准价为1586.00元/吨 资讯
- 快播:紫牛头条 | 马年最“疯”设计“潦草小马”火了!非遗团队深耕11年,“已在加班手搓了!”
- 我家住在长江村·重庆篇|旧房变“新家”,重庆孃孃的幸福感升级了!
- 今日视点:寒潮来袭用电激增:江苏多措并举保障电力可靠供应,16万余套可视化设备构建智慧防冰网
- 中创智领在郑州成立产业投资合伙企业 出资额3亿 看点
- A股:这三只机器人概念龙头上市公司,这篇讲清楚(2026/1/19) 最新
- 苏果超市的春节焕新答卷:以“品质生活 年货新街”重塑春节消费体验-头条焦点
阅读排行
- 双轨交汇,书香为邻:兰香湖,一座生长中的理想之城
- 重塑面部“灵魂山脉”:菲林普利L型如何科学打造理想鼻部轮廓?
- 讯息:恒通股份发预增,预计2025年度归母净利润同比增加61.22%到80.57%
- 国内首款挂钩碳信用数字资产正式发售_今日热门
- 高顿教育联合广发证券启动第三届模拟投资大赛 助力金融人才培养
- 溯源探真 聚力共赢,赛斐美缇新品战略发布与CEFFE-X01膜修胶原正式亮相
- 深耕定点帮扶守护你想要的未来,长生人寿绘就乡村振兴新画卷
- 2026智汇伙伴再升级 携世界互联网大会“走进数字瓷都”
- 邮储银行武强县支行联合金融监管支局 开展防非打非宣传活动
- 2025 世界夫人全球总决赛暨九周年盛典海上圆满落幕
中国互联网违法和不良信息举报中心