威科健康丨可降解聚合物材料降解产物的体内外关联性分析
一、 体外降解模型设计的关键因素
要建立有意义的关联,体外模型必须尽可能模拟体内微环境。需要考虑以下“仿生”维度:
介质(溶液):
pH值:模拟不同器官环境(如胃部pH 1.5-3.5,肠道pH 5.5-7.0,细胞内涵体pH 5.0-6.0,血液pH 7.4,炎症/感染部位pH可能降至5.5)。对于聚酯类(PLA, PGA, PLGA),pH显著影响水解速率。
缓冲体系:磷酸盐缓冲液(PBS)最常用,但其离子强度、种类可能与体内细胞外液有差异。
酶:这是实现关联性的最大挑战之一。需根据材料类型添加相应酶(如聚酯类:酯酶、脂肪酶;聚氨酯:蛋白酶;多糖类:糖苷酶)。酶的种类、浓度、活性是核心参数。
表面活性剂/脂类:模拟体内与细胞膜、脂蛋白的相互作用,可能影响疏水材料的润湿和降解。
活性氧/自由基:模拟炎症或免疫反应环境。
动态条件:
流体力学:体内存在血液、淋巴液、组织间液流动,产生剪切应力和物质交换。静态浸泡无法模拟。需使用流动池、摇床、循环灌注系统等。
温度:通常恒定在37°C。
介质更换频率:模拟体内产物的清除过程。频繁更换(漏槽条件)会加速降解;不更换则产物积累可能抑制降解(自催化效应,对聚酯类尤其重要)。
材料状态:
形状与尺寸:比表面积直接影响降解速率。膜、颗粒、多孔支架的降解行为差异巨大。
植入/负载状态:材料是单独存在,还是负载了药物或细胞?这会影响局部微环境(如药物释放改变局部pH)。
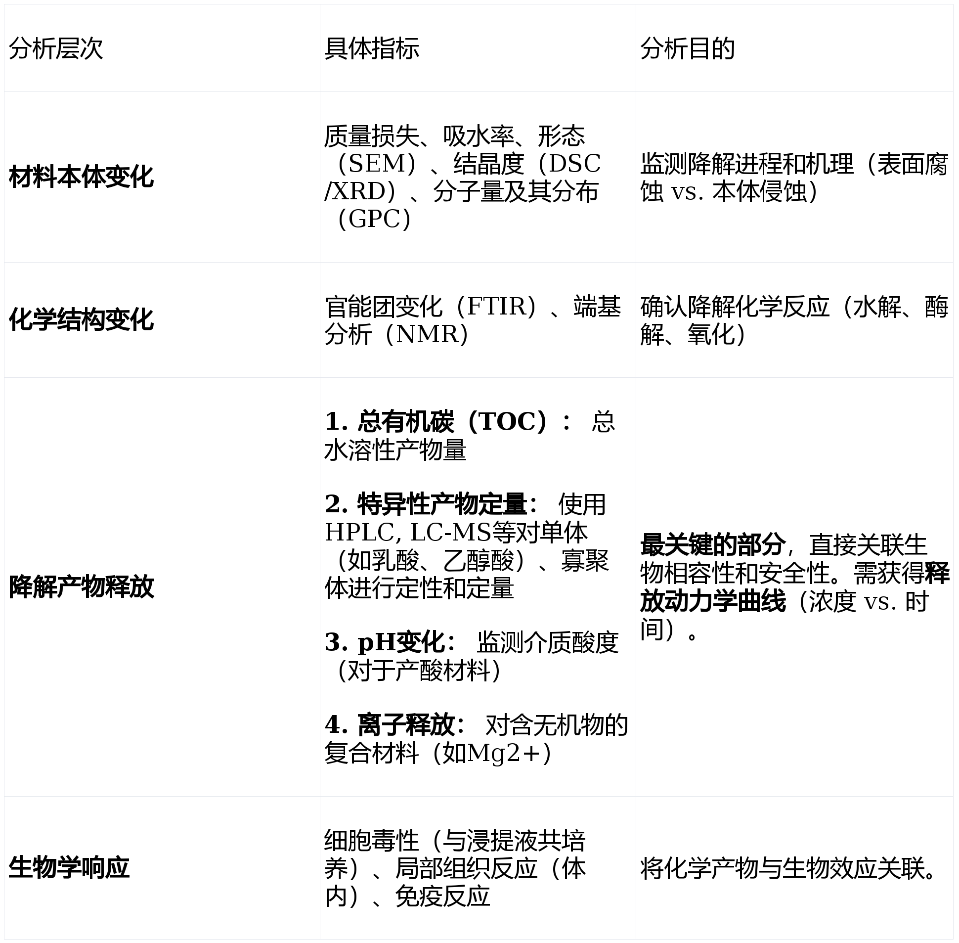
二、 降解产物分析的指标体系
关联性分析需要对比体内外相同或互补的指标。

三、 建立体内外关联性的策略与方法
逐步逼近法:
Level 1:基础水解模型(如PBS, 37°C)。建立基线数据,但通常与体内关联性差。
Level 2:增强酶解模型(加入相关酶)。观察降解是否加速,产物谱是否更接近体内。
Level 3:动态/复杂模型(加入流动、多酶体系、细胞共培养)。这是当前研究前沿,如使用器官芯片技术模拟组织微环境。
Level 4:在体/离体模型(如皮下植入的动物模型取出的材料进行体外培养)。
数据比较与建模:
定性关联:比较体内外产物的种类是否一致(如LC-MS谱图比对)。这是最基本要求。
半定量关联:比较主要产物的相对比例。
定量关联:建立数学模型(如基于降解动力学的模型),用体外数据拟合参数,预测体内释放曲线。
常用模型:零级、一级、Higuchi、Ritger-Peppas(扩散-侵蚀耦合)模型等。
关键:找到与时间相关的“加速因子”。例如,体外高浓度酶条件下1个月的降解,可能相当于体内6个月的降解。
相关性分析:使用统计方法(如线性回归、多元分析)评估特定体外条件(如酶浓度X、流速Y)与体内降解速率(如分子量下降50%的时间)之间的相关性。
四、 面临的挑战与未来方向
生物环境的异质性与动态性:体内不同部位、不同个体(年龄、健康状况)、不同物种间差异巨大。难以用单一体外模型模拟。
酶系统的复杂性:体内是多种酶协同或拮抗作用,且酶活性受局部调控。体外添加纯酶难以模拟。
免疫细胞与炎症反应:巨噬细胞、异物巨细胞等会通过吞噬、分泌酸性物质和酶来主动攻击材料,这是目前体外模型最难模拟的部分。免疫类器官/芯片是潜在方向。
产物清除与代谢:体内产物会被细胞摄取、代谢(如乳酸进入三羧酸循环)、或经肾/肝清除。体外模型的“清除”机制是人为设定的。
材料-宿主界面:蛋白质吸附层(生物冠)会显著改变材料的降解界面特性。需要在体外模拟蛋白质预吸附步骤。
五、 总结与实践建议
从目的出发:明确材料用途(血管支架、骨钉、微球),重点关注其目标生物环境。
分层设计实验:不要期望一个完美的模型。从简单模型开始,逐步增加复杂性,并与小规模体内实验(如大鼠皮下植入)平行进行,及时比对修正。
聚焦关键产物:不是所有产物都需要同等关注。识别可能具有生物学风险(酸性、毒性、免疫原性)或功能影响的关键产物,重点监测其释放动力学。
采用“生物相关介质”:优先使用添加了酶和蛋白质的模拟体液(如模拟滑液、模拟肠液),而非纯PBS。
引入动态系统:即使简单的磁力搅拌也比完全静态更接近体内情况。
利用先进表征技术:在线pH监测、原位GPC、微透析取样结合LC-MS/MS,可以更精准地获得动态数据。

威科检测集团具有专业的检验技术团队和业务运营团队,配置了先进精准的检测设备,实验室面积约1200 0平方米,环境 设施包括大动物实 验中心、SPF级动物房、病理检测室、化学表征分析实验室、微生物实验室、医疗器械性能检测、安规EMC实验室等。
威科检测集团专注于医疗器械领域,提供生物学评价试验、大动物实验研究、化学表征测试、微生物检测、消毒灭菌验证、理化性能检测、洁净室检测、包装验证、老化试验、运输实验、体系认证 、安规EMC检测与整改等服务,致力于共创生物医药检测服务创新平台,促进医疗器械产业实现高质量发展。
责任编辑:孙知兵
免责声明:本文仅代表作者个人观点,与太平洋财富网无关。其原创性以及文中陈述文字和内容未经本站证实,对本文以及其中全部或者部分内容、文字的真实性、完整性、及时性本站不作任何保证或承诺,请读者仅作参考,并请自行核实相关内容。
如有问题,请联系我们!
- 新质新生 万马奔腾丨浙江中南集团总裁吴伟荣膺2025年度风云浙商2026-01-19
- 国内十大知名版黄金投资公司独家排名榜单(2026版)2026-01-19
- 全球前十知名版贵金属投资网站2026精选排名汇总2026-01-19
- 威科健康丨可降解聚合物材料降解产物的体内外关联性分析2026-01-19
- 复星保德信人寿:稳健前行,以实力书写高质量发展新篇章2026-01-19
- 厚积薄发·锐领新程!雪川斩获鲸象奖2025年度最具价值品牌TOP1002026-01-19
- *ST星光01月19日涨停分析|每日快报2026-01-19
- 天风证券、长江证券等成立企业管理研究院公司 注册资本3000万2026-01-19
- 科创板收盘播报:科创50指数跌0.48% 电气设备股表现活跃-快播2026-01-19
- “以数智之翼, 传千年岐黄”, 人类健康组织执行主席程实出席中医药数智生态大会2026-01-19
- 2026年山东省管理咨询公司推荐TOP10|靠谱咨询机构选择指南2026-01-19
- 波兰拟禁止中国电动汽车进入军事基地,中方回应2026-01-19
- 破发股金科环境股东拟减持 IPO募6.32亿招商证券保荐|每日播报2026-01-19
- 今年你爱“老己”了吗?年轻人爱上给自己颁奖,3D打印奖杯搜索量翻倍2026-01-19
- 观点:商汤在厦门成立智能开发公司 注册资本3000万美元2026-01-19
- 东方棠南宁万象城首秀破局 非遗黄金赛道再添商业新样本2026-01-19
- 2026中原地区首期痛风风湿病抗复发精准诊治京豫三甲名医联合会诊2026-01-19
- 恒生活数科荣膺“2025年度金融产品创新赋能消费优秀案例”2026-01-19
- 国内有伦敦金模拟交易软件吗?十大专业模拟软件速速收藏!2026-01-19
- 热点评!马卡:久保建英可能遭遇了较严重的肌肉撕裂,预计将缺阵数周2026-01-19
- 选对平台稳赢牛市!香港正规现货黄金交易平台最新排名发布2026-01-19
- 十大现货黄金交易软件排名2026-01-19
- 【独家焦点】贵州三力入选国家知识产权示范企业创建对象!2026-01-19
- 从三大实践维度解析:普融花是否合规?2026-01-19
- 每日动态!商业航天,商机何在?2026-01-19
- 00后女孩与爷爷的木箱:让濒临失传的手掌木偶“活”在当下2026-01-19
- YOUMAGIC舒立缇千万增长战略解码会圆满收官,重塑高能增长新范式2026-01-19
- 维马纳财商书院搭建商业认知的实践桥梁2026-01-19
- 贵金属软件如何下载?权威推荐十个高口碑黄金交易平台APP2026-01-19
- 山东公务员面试短板提升,潍坊奇小丫个性化辅导找问题补差距2026-01-19
精彩推荐
- 天风证券、长江证券等成立企业管理研究院公司 注册资本3000万
- 今年你爱“老己”了吗?年轻人爱上给自己颁奖,3D打印奖杯搜索量翻倍
- 观点:商汤在厦门成立智能开发公司 注册资本3000万美元
- 大降温!强冷空气致多地气温骤降超10摄氏度,保暖消费成热点|快播报
- 即时焦点:万华化学在山东成立新能源材料科技公司 注册资本7.4亿
- 2025年全年全国粮食总产量71488万吨,比上年增加838万吨
- 要闻:理想汽车旗下驱动技术公司增资至3亿 增幅约67%
- 热推荐:港股异动 | 电力设备股集体走高 国家电网“十五五”拟投4万亿 较“十四五“期间增长40%
- 热点评!马年纪念钞预约火爆,邮储银行验证码“掉链子”引吐槽
- 视点!重回4100点!A股三大指数集体翻红
- 长三角商界牌桌“交手” 掼蛋联谊赛成企业家新社交场
- 晶采观察丨从体验到制造全链条发力 开年中国冰雪经济焕新扩容
- 每日精选:笑死!老公好像谈恋爱了,网友:婚后睁一只眼闭一只眼
- 春运火车票怎么买?购票日历请收藏|焦点速递
- 春运火车票怎么买?购票日历请收藏
阅读排行
- 新质新生 万马奔腾丨浙江中南集团总裁吴伟荣膺2025年度风云浙商
- 威科健康丨可降解聚合物材料降解产物的体内外关联性分析
- 复星保德信人寿:稳健前行,以实力书写高质量发展新篇章
- 厚积薄发·锐领新程!雪川斩获鲸象奖2025年度最具价值品牌TOP100
- *ST星光01月19日涨停分析|每日快报
- 科创板收盘播报:科创50指数跌0.48% 电气设备股表现活跃-快播
- “以数智之翼, 传千年岐黄”, 人类健康组织执行主席程实出席中医药数智生态大会
- 2026年山东省管理咨询公司推荐TOP10|靠谱咨询机构选择指南
- 破发股金科环境股东拟减持 IPO募6.32亿招商证券保荐|每日播报
- 东方棠南宁万象城首秀破局 非遗黄金赛道再添商业新样本

中国互联网违法和不良信息举报中心